JABAT - narzędzie do rozwiązywania obliczeniowo trudnych problemów optymalizacyjnych
W 2013 roku w Katedrze Systemów Informacyjnych zakończyły się dwa projekty badawcze: "Metody kolektywnej inteligencji obliczeniowej i ich wybrane zastosowania" i "Zastosowanie zespołów asynchronicznych agentów programowych do optymalizacji, symulacji i uczenia maszynowego". W obu projektach wykorzystano środowisko obliczeniowe JABAT (JADE-Based A-Team) opracowane przez pracowników Katedry Systemów Informacyjnych (KSI). JABAT wspomaga tworzenie systemów agentowych do rozwiązywania obliczeniowo trudnych problemów optymalizacji kombinatorycznej.
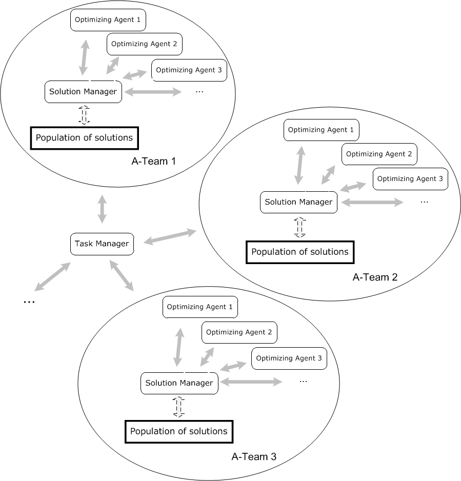
JABAT wykorzystuje do obliczeń zespoły asynchronicznych agentów programowych (A-Teams). Został zbudowany w taki sposób, aby można go było łatwo zaadaptować do rozwiązywania różnych problemów optymalizacyjnych. Mechanizm poszukiwania rozwiązania definiowany jest w postaci strategii, które można dowolnie definiować, a następnie wykorzystać do rozwiązywania różnych problemów niezależnie od ich implementacji.
JABAT umożliwia również równoczesne wykorzystanie wielu zespołów asynchronicznych agentów, które współpracują ze sobą podczas obliczeń. Jest to odpowiednik wyspowego modelu algorytmu ewolucyjnego.
JABAT może działać na jednej lub wielu maszynach oraz różnych platformach. Dzięki temu umożliwia równoległe rozwiązywanie instancji jednego lub wielu problemów. W trakcie obliczeń możliwe jest dołączanie i odłączanie wykorzystywanych maszyn.
Łatwość przenoszenia JABATa w różne środowiska zaowocowała powstaniem wielu różnych implementacji:
- działającej na podłączanych do systemu komputerach osobistych z systemem operacyjnym Windows,
- działającej na klastrze HOLK z TASK z systemem operacyjnych Linux,
- dostępnej przez Internet (również z możliwością zdalnego podłączenia dodatkowych komputerów).
Ta ostatnia wersja posiadała własny internetowy interfejs, który służył do definiowania kolejnych zadań do rozwiązania, śledzenia obliczeń i pobierania wyników.
Problemy, do których rozwiązania zastosowano różne wcielenia JABATa to między innymi:
- RCPSP - szeregowanie projektów z ograniczeniami zasobów,
- RCPSP/max - szeregowanie projektów z maksymalnymi i minimalnymi ograniczeniami zasobów,
- TSP - problem komiwojażera,
- CP - problem grupowania (również dla danych rozproszonych),
- VRP - problem marszrutyzacji,
- VRPTW - problem marszrutyzacji z okienkami czasowymi,
- DR - problem redukcji danych (również dla danych rozproszonych).
W wielu przypadkach wyniki obliczone przez JABATa są porównywalne lub lepsze od wyników opublikowanych przez inne zespoły badawcze. Oprócz prób otrzymania dobrych wyników dla rozpatrywanych problemów próbowano również określić wpływ różnych parametrów i elementów architektury na wyniki. Badano między innymi:
- Jaki wpływ na wyniki ma wybór tak zwanej strategii poszukiwania? Zdefiniowano i przetestowano kilkanaście strategii. Udowodniono, że wpływ rodzaju strategii jest zauważalny oraz wytypowano bardziej i mniej efektywne strategie.
- Jaki wpływ na wyniki ma topologia wysp w przypadku zastosowania architektury wyspowej? Pokazano, że wpływ jest zauważalny, wytypowano bardziej i mniej efektywne topologie.
- Czy zachodzi efekt synergii, tj. czy kooperacja między agentami daje lepsze efekty niż suma wysiłków poszczególnych grup agentów, pracujących niezależnie? Taki efekt jest zauważalny.
- Możliwości wprowadzenia do JABATa mechanizmów uczenia, które pozwoliłyby na modyfikację działania agentów na podstawie ich interakcji z pozostałymi agentami lub wcześniej wykonanych przez nich obliczeń.
JABAT okazał się wygodnym i efektywnym narzędziem do rozwiązywania trudnych problemów optymalizacyjnych. Wyniki uzyskane w ramach badań zostały zaprezentowane na szeregu konferencji, np. z serii ICCCI (International Conference on Computational Collective Intelligence) oraz KES-AMSTA (International KES Conference on Agents and Multi-agent Systems – Technologies and Applications). Zostały one również opublikowana w czasopismach z listy filadelfijskiej, monografiach, oraz periodykach z serii LNCS/LNAI - lista publikacji (tych związanych z JABATem i innych) znajduje się na stronie KSI.
Duża aktywność zespołu KSI w czasie pracy w ramach obu projektów zaowocowała nawiązaniem wielu nowych kontaktów i współpracą z KES International. W wyniku tej współpracy w 2014 roku w Akademii Morskiej w Gdyni odbędzie się prestiżowa międzynarodowa konferencja KES 2014 - 18th International Conference on Knowledge-Based and Intelligent Information & Engineering Systems.
